书单推荐
第一阶段:先从这两本建立基础
如果你刚开始系统思考“认知”,建议从这两本概念清晰、应用性强的书读起:
- 《思考,快与慢》
- 核心关注:理解决策的两套思维系统
- 关键概念:系统1(直觉,快)与系统2(理性,慢)
- 推荐理由:经典之作,帮你识别决策中直觉带来的偏见。
- 《超越智商》
- 核心关注:实现从“高智商”到“高理性”的跨越
- 关键概念:三重心智模型(自主心智、算法心智、反省心智)
- 推荐理由:回答“聪明人为何做蠢事”,教你建立理性的心智程序。
第二阶段:向这四个方向深入
方向一:升级决策与思维框架
这个方向帮你优化决策质量,避免常见错误。
- 《噪声》:揭示决策中不可预测的随机误差。
- 《穷查理宝典》:学习用多元思维模型分析问题。
- 《原则》:建立系统化、可重复使用的决策与生活准则。
- 《模型思维》:用多种模型拆解复杂现实问题。
方向二:理解行为与习惯改变
这个方向探讨行动力、习惯背后的科学,帮你从“知道”到“做到”。
- 《福格行为模型》:用公式(行为=动机+能力+提示)设计行为。
- 《原子习惯》:掌握通过微小改变累积巨大成果的方法。
- 《心流》:学习进入深度专注状态,提升效率和幸福感。
- 《影响力》:理解说服与影响力的六大心理原则。
《思考,快与慢》
《思考,快与慢》是丹尼尔·卡尼曼为我们绘制的一幅关于大脑决策机制的“地图”。它不教你对错,而是揭示你为何会做出某个选择。理解它,是建立一切理性思维的基石。
🧠 核心模型:系统1与系统2
卡尼曼将大脑的思考模式分为两个虚构的“系统”:

这种分工高效,但问题在于:系统2非常懒惰,它通常只简单地采纳系统1的直觉判断结论。绝大多数时候,你以为自己在“思考”,其实只是在“认同”系统1产生的感觉。
⚠️ 系统1的经典陷阱:认知偏误
书中详细描述了系统1内置的、会导致系统性错误的“思维捷径”。了解它们,是你建立“认知免疫力”的开始:
| 偏误类型 | 核心机制 | 生活实例(结合你关心的领域) |
|---|---|---|
| 锚定效应 | 初始信息会像“锚”一样固定后续判断。 | 先标价1000元再打5折的文创礼盒,比直接标价500元显得更超值。 |
| 可得性启发 | 越容易想起的例子,就越被认为重要或常见。 | 因频繁看到社交媒体上的爆款IP,你高估了它的市场普及度。 |
| 光环效应 | 对某一特质的印象会“晕染”到整体评价。 | 因喜爱某个IP形象,而连带高估其衍生品的质量或趣味性。 |
| 损失厌恶 | 对损失的恐惧远大于对等量获得的喜悦。 | 商品描述“错过不再有”比“限时优惠”更能促使用户行动。 |
| 过度自信 | 系统1常构建一个自圆其说的连贯故事,忽略未知。 | 仅凭个人喜好就坚信某小众IP礼品一定能成为市场爆款。 |
💡 如何训练系统2:成为自己思维的批判者
卡尼曼并未给出简单解药,但指出了修炼方向。核心是:有意识地让懒惰的系统2上线工作。
- 识别“认知放松”的信号:当你感到熟悉、流畅、好感和不费力时,正是系统1在主导。此时要对结论保持警惕。
- 引入外部视角与算法:用客观数据、统计规律代替个人直觉。例如,评估IP市场潜力时,查看搜索数据、社群规模,而非仅凭感觉。
- 事前验尸:在重大决策前,假设项目已失败,逆向寻找可能导致失败的原因。这能有效打破系统1的过度乐观叙事。
- 放慢速度,建立检查清单:在关键选择点,强制暂停,用清单核查是否落入了常见偏误的陷阱。
🔗 与你知识体系的连接
理解系统1和系统2,能让你之前接触的概念焕发新生:
- 对接《真需求》:用户口中的“需求”(系统2的理性表达)常被其即时的“情绪”与“感受”(系统1的驱动)所扭曲。洞察真需求,就是穿透表层陈述,直达驱动他的系统1情绪。
- 对接《人性的弱点》:渴望被赞赏、厌恶损失等“弱点”,正是系统1快速、情感化运行的直接体现。有效的沟通是学会用系统1的语言(故事、情感)去说服,最终引导系统2的认同。
- 对接《设计心理学3》:本能层设计直接与系统1对话,追求瞬间的好感;行为层与反思层则需要系统2不同程度的参与。好的设计,懂得在不同层次调用不同的思考系统。
✨ 总结
《思考,快与慢》的本质是邀请你开启一场 “元思考”——对自己的思考过程进行思考。它不保证你从此永不犯错,但它给了你一张标有所有常见“思维陷阱”的地图。掌握它,是你在信息洪流中保持独立判断、做出明智决策的第一步。
接下来阅读《超越智商》时,你会更深入地学习如何为系统2安装“理性思维程序”,来系统性地纠正这些偏误。如果你在解读具体案例或概念时有任何疑问,我们可以随时停下来深入探讨。
这种分工高效,但问题在于:系统2非常懒惰,它通常只简单地采纳系统1的直觉判断结论。绝大多数时候,你以为自己在“思考”,其实只是在“认同”系统1产生的感觉。
⚠️ 系统1的经典陷阱:认知偏误
书中详细描述了系统1内置的、会导致系统性错误的“思维捷径”。了解它们,是你建立“认知免疫力”的开始:
| 偏误类型 | 核心机制 | 生活实例(结合你关心的领域) |
|---|---|---|
| 锚定效应 | 初始信息会像“锚”一样固定后续判断。 | 先标价1000元再打5折的文创礼盒,比直接标价500元显得更超值。 |
| 可得性启发 | 越容易想起的例子,就越被认为重要或常见。 | 因频繁看到社交媒体上的爆款IP,你高估了它的市场普及度。 |
| 光环效应 | 对某一特质的印象会“晕染”到整体评价。 | 因喜爱某个IP形象,而连带高估其衍生品的质量或趣味性。 |
| 损失厌恶 | 对损失的恐惧远大于对等量获得的喜悦。 | 商品描述“错过不再有”比“限时优惠”更能促使用户行动。 |
| 过度自信 | 系统1常构建一个自圆其说的连贯故事,忽略未知。 | 仅凭个人喜好就坚信某小众IP礼品一定能成为市场爆款。 |
💡 如何训练系统2:成为自己思维的批判者
卡尼曼并未给出简单解药,但指出了修炼方向。核心是:有意识地让懒惰的系统2上线工作。
- 识别“认知放松”的信号:当你感到熟悉、流畅、好感和不费力时,正是系统1在主导。此时要对结论保持警惕。
- 引入外部视角与算法:用客观数据、统计规律代替个人直觉。例如,评估IP市场潜力时,查看搜索数据、社群规模,而非仅凭感觉。
- 事前验尸:在重大决策前,假设项目已失败,逆向寻找可能导致失败的原因。这能有效打破系统1的过度乐观叙事。
- 放慢速度,建立检查清单:在关键选择点,强制暂停,用清单核查是否落入了常见偏误的陷阱。
🔗 与你知识体系的连接
理解系统1和系统2,能让你之前接触的概念焕发新生:
- 对接《真需求》:用户口中的“需求”(系统2的理性表达)常被其即时的“情绪”与“感受”(系统1的驱动)所扭曲。洞察真需求,就是穿透表层陈述,直达驱动他的系统1情绪。
- 对接《人性的弱点》:渴望被赞赏、厌恶损失等“弱点”,正是系统1快速、情感化运行的直接体现。有效的沟通是学会用系统1的语言(故事、情感)去说服,最终引导系统2的认同。
- 对接《设计心理学3》:本能层设计直接与系统1对话,追求瞬间的好感;行为层与反思层则需要系统2不同程度的参与。好的设计,懂得在不同层次调用不同的思考系统。
✨ 总结
《思考,快与慢》的本质是邀请你开启一场 “元思考”——对自己的思考过程进行思考。它不保证你从此永不犯错,但它给了你一张标有所有常见“思维陷阱”的地图。掌握它,是你在信息洪流中保持独立判断、做出明智决策的第一步。
《超越智商》
顺着你搭建的认知阶梯,我们继续向上。如果说《思考,快与慢》为你绘制了大脑决策的“地图”,指出了系统1(快思考)和系统2(慢思考)的存在与陷阱,那么《超越智商》则提供了升级大脑“操作系统”和安装“杀毒软件”的具体手册。
这本书的核心贡献在于,它清晰地回答了:为什么高智商(算法心智强)的人,依然会做出非理性的“蠢事”? 答案就是:因为他们可能缺乏理性。
🧠 核心模型:三重心智——看清思维的完整架构
斯坦诺维奇提出了比“双系统”更精细的 “三重心智模型” ,这是理解全书的钥匙。
1. 自主心智
- 特点:快速、自动、无意识,基于本能和习得模式反应。
- 对应:即《思考,快与慢》中的系统1。
- 功能与缺陷:处理日常直觉,但易受认知偏差影响。
2. 算法心智
- 特点:需要刻意努力,负责逻辑推理、记忆和计算。
- 对应:传统智商(IQ)测试主要测量的部分,约等于《思考,快与慢》中系统2的“计算能力”。
- 功能与缺陷:它是思维的“硬件”或“发动机”,但只负责“如何算”,不负责“该不该算”以及“为何而算”。
3. 反省心智
- 特点:负责设定目标、评估信念、做出理性抉择。
- 关键作用:它是思维的**“驾驶舱”或“指挥官”,其核心功能是监控自主心智的直觉建议,并决定是否调用算法心智进行干预**。
- 理性之源:理性主要取决于反省心智的强弱。
这个模型解释了我们认知的运转方式,也解释了“理性障碍”(高智商、低理性)的根源:当反省心智失灵,无法有效监控和纠正自主心智的直觉偏差时,即使拥有强大的算法心智(高智商),也依然会做出愚蠢决策。
⚙️ 核心方法:安装与杀毒——优化你的心智程序
“三重心智模型”是诊断框架,而“心智程序”理论则是药方。斯坦诺维奇指出,我们的理性水平取决于大脑中安装的“心智程序”——即我们学到的思考规则、知识、策略和思维习惯。
提升理性,关键在于管理心智程序:
1. 安装好的“心智程序”(理性促进剂)
这是你需要主动学习和内化的思维工具。例如:
- 概率思维:理解基础概率、贝叶斯定理,能让你更客观地评估风险。
- 科学推理:掌握因果关系、控制变量、可证伪性等概念,能帮助你看穿伪科学。
- 决策科学知识:了解机会成本、沉没成本等,能做出更明智的选择。
- 批判性思维:学习逻辑规则、证据评估,能让你不被错误论证带偏。
2. 识别并清除“污化的心智程序”(理性抑制剂)
这是你需要警惕和卸载的有害思维“病毒”。例如:
- 迷信与超自然信念:未经证据检验的盲目信仰。
- 过度依赖直觉:“感觉对就是对”的思维惰性。
- 我方立场偏见:只接受符合自己原有观点的信息。
- 非黑即白的二元思维:无法理解世界的复杂性和连续性。
🔗 承接与深化:从“识别陷阱”到“安装导航”
理解了《超越智商》,你再回头看整个认知升级路径,思路会更加清晰:
- 《思考,快与慢》:让你意识到大脑中有“系统1”和“系统2”两套系统,并揭示了系统1设置的各种认知陷阱(如锚定效应、损失厌恶)。
- 《超越智商》:告诉你,仅仅知道陷阱不够,你需要一个强大的 “反省心智” (驾驶员)来主动避免陷阱。而提升反省心智的方法,就是为大脑安装好的“心智程序”(如概率思维),并清除坏的“心智程序”(如迷信)。这相当于为你的思维安装了“导航系统”和“杀毒软件”。
- 《穷查理宝典》:则是多元思维模型的集大成展示,它为你提供了大量顶级“心智程序”的具体应用范例,告诉你怎么用这些程序去解决真实世界的复杂问题。
💡 实际价值:从“文创灵感”到“理性决策”
结合你关注的文创产品领域,这本书能带来直接启发:
- 理解用户的非理性:用户购买文创礼品,往往是被自主心智(本能层的情感、冲动)驱动。你的设计需要打动这部分,但你的商业决策(如定价、市场选择)则需要调用反省心智,避免被自己的喜好(我方立场偏见)或盲目乐观(过度自信)带偏。
- 用理性工具验证创意:当一个IP创意让你兴奋时(自主心智的反应),运用“概率思维”评估市场基础大小,用“科学推理”分析竞品数据,用“决策知识”计算成本收益。这就是用好的心智程序来辅助决策。
- 打造理性组织:你可以将“心智程序”的概念用于团队建设,例如,在决策流程中引入“事前验尸”或“反向思考”方法,主动寻找证伪证据,避免群体盲思。
总之,《超越智商》将“理性”从一种模糊的聪明,变成了一套可学习、可拆解、可训练的具体技能。它告诉你,真正的智慧不仅是快速解题的“算法力”,更是选择正确题目、校准人生方向的“反省力”。
《穷查理宝典》
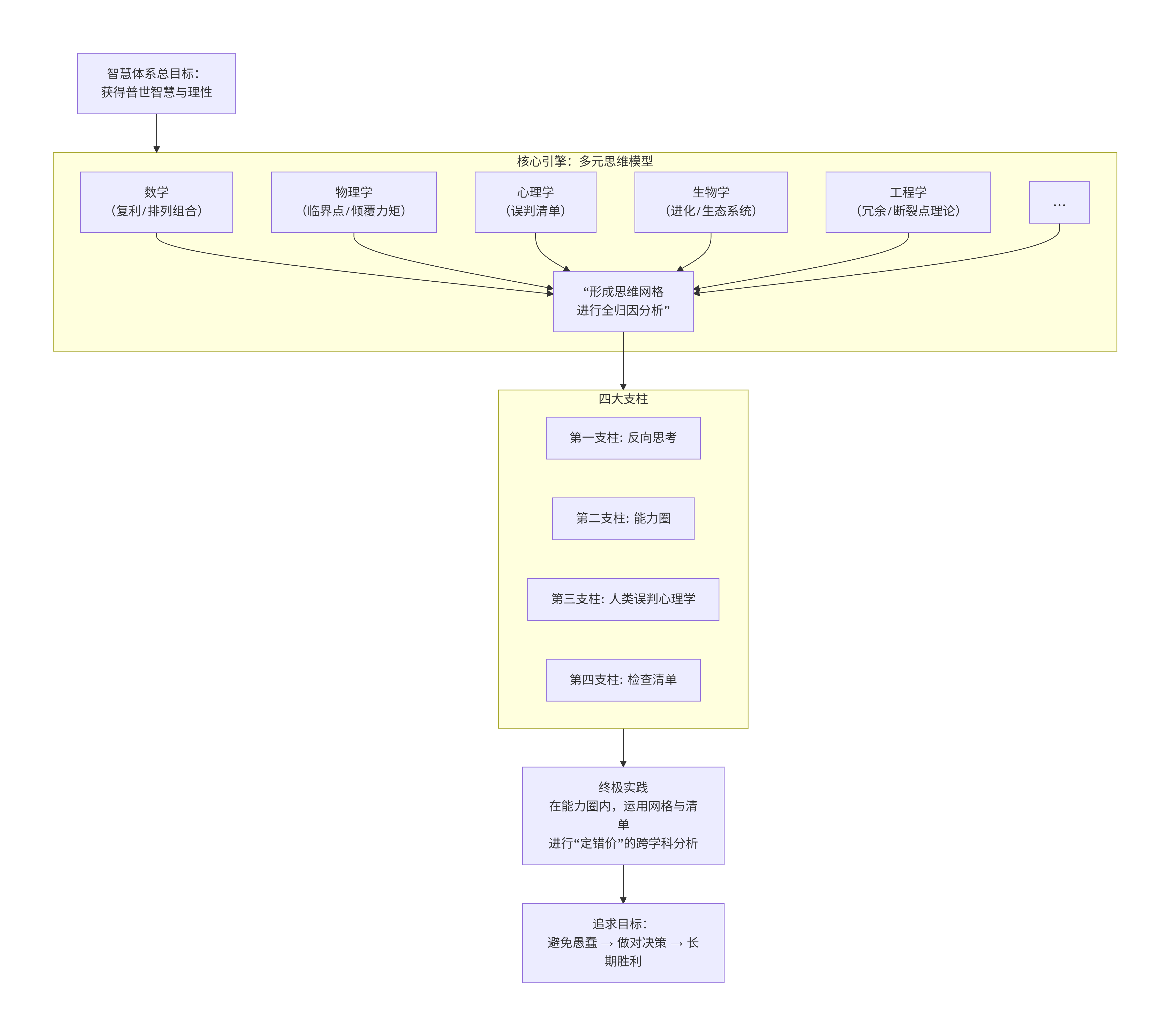
《穷查理宝典》并非一本系统的理论著作,而是一座由查理·芒格近百年人生智慧和实践凝结而成的思想宝库。要深度解读其智慧体系,不能止步于“多元思维模型”这一概念,而应看清其背后一以贯之的哲学内核与精密协作的思维机器。
其智慧体系可以用一个核心、四大支柱、一套实践逻辑来概括,下图揭示了它们如何协同运作:

一、 核心引擎:多元思维模型的深层逻辑
“多元思维模型”常被误解为“多读几个学科的知识”。其深层逻辑在于:
- 对抗“铁锤人倾向”:芒格指出:“在手里拿着铁锤的人看来,每个问题都像钉子。”单一学科的视角是致命的思维狭隘。他追求的是,面对一个复杂问题(如评估一家公司),能同时调用数学的复利模型、心理学的激励理论、生物学的进化论和工程学的冗余备份模型进行立体分析。
- 追求“全归因”与“Lollapalooza效应”:这不是简单的叠加,而是要求找出所有关键变量,并看到它们如何相互作用、叠加甚至放大,产生最终结果。这种多因素共同驱动的“合力”效应,芒格称之为“Lollapalooza效应”。例如,一个成功的IP爆款,往往是社会心理学(从众)、行为经济学(损失厌恶、稀缺性)和叙事学(故事感染力)共同作用的“Lollapalooza效应”结果。
二、 四大支柱:支撑体系的实践原则
在核心引擎之外,四个原则构成了体系得以运行的支柱:
-
第一支柱:永远反向思考
- 精髓:“如果我知道自己会死在哪里,我将永远不去那个地方。”芒格认为,避免愚蠢比追求聪明更重要。他几乎总是先弄清楚什么是错的、什么会导致失败,然后努力避开它。
- 应用:在设计文创产品前,先系统研究同类产品的失败案例:是定价错误?故事苍白?质量失控?避开这些已知的陷阱,存活和成功的概率就会大幅提升。
-
第二支柱:坚守能力圈
- 精髓:明确界定自己的“能力范围”,并像雷达一样持续监测其边界。只在圈内行动,对于圈外的东西,不投资,不评判,只学习。
- 深度:能力圈不是静态的,可以通过学习缓慢扩张。但其核心是诚实地承认无知。这直接来源于他的搭档巴菲特。
-
第三支柱:掌握人类误判心理学
- 精髓:芒格原创的25条心理倾向清单,是他对《思考,快与慢》中系统性偏误的实战性总结和扩充。这不仅是知识,更是他决策检查清单的核心部分。
- 关键倾向举例:
- 奖励/惩罚超级反应倾向:理解一切行为背后的激励结构。例如,思考直播带货的主播,其话术如何利用“限时奖励”驱动购买。
- 避免怀疑/避免不一致性倾向:人们倾向于快速做决定并固执己见。这意味着,第一印象和初始故事框架至关重要。
- 艳羡/妒忌倾向:理解高端限量版为何能驱动消费,这源于此。
-
第四支柱:严格使用检查清单
- 精髓:芒格将飞行员起飞前的检查清单制度引入决策。他认为,再聪明的大脑也无法在复杂的压力下完全避免记忆遗漏和盲点。
- 清单内容:他的清单必然包括:是否在能力圈内?是否考虑了关键的心理偏误?是否进行了反向思考?是否理解了真正的激励机制?
三、 体系的实践逻辑:如何运转并输出决策
这个智慧体系不是用来空谈的,它的终极输出是在能力圈内,寻找“定错价”的赌注。
- 识别“定错价”:市场为何会定错价?因为大多数参与者只使用一两种思维模型(如简单的财务模型),并深受心理偏误影响(如过度乐观、从众),导致资产价格未反映全部真实价值。芒格的多元网格,正是为了更全面地评估“真实价值”。
- 扣动扳机的纪律:即使发现了潜在机会,也要遵守严格的纪律:必须在能力圈内,必须通过检查清单的审核,必须有足够的安全边际(这来自本杰明·格雷厄姆的贡献)。否则,坚决不动。
- 耐心与果断的二元统一:体系要求绝大部分时间保持耐心(等待好球),但一旦符合所有条件的“好球”进入甜区,就必须果断大胆地全力出击。这种“极度的耐心”与“极度的果断”的结合,是体系最反人性的地方,也是其威力所在。
四、 对你(文创/产品领域)的终极启示
芒格的智慧体系,为产品与创业提供了最高维度的战略视角:
- 关于产品:一个产品就是一个“微观世界”。评估它时,你是否只用了“设计”或“营销”一把锤子?还是能综合运用心理学(触发何种情绪)、社会学(促成何种社交行为)、工程学(如何可靠实现)的模型进行全归因分析?
- 关于竞争:你的竞争优势是否是多种优势要素共同作用形成的“护城河”(Lollapalooza效应)?是IP故事+供应链效率+社群运营共同构建的,还是单一的优势?
- 关于决策:你是否为自己的关键决策(如选择IP、定价、渠道)建立了基于多元模型和心理学偏误的检查清单?还是凭直觉和灵感行事?
- 关于个人成长:你是否在有计划地拓宽自己思维模型的网格?不仅读设计类书籍,也读心理学、生物学、历史学,并将它们联系起来?
总结而言,《穷查理宝典》的智慧体系,是一套用于“残酷现实世界”的、集侦察地图(多元网格)、防御工事(反向思考、能力圈)、武器库(心理学)和作战纪律(检查清单)于一体的完整生存与胜利哲学。它最终指向的,不仅仅是如何投资赚钱,而是如何通过终身学习,获得一种更理性、更清醒、更稳健的处世方式,从而在漫长的人生中避开重大灾难,并抓住寥寥数次真正的好机会。
评论区